Часовой пояс: UTC + 3 часа




Начать новую тему Новая тема / Ответить на тему Ответить  Сообщений: 17 
  Версия для печати (полностью) Пред. тема | След. тема 
В случае проблем с отображением форума, отключите блокировщик рекламы
Автор Сообщение
 

Member
Статус: Не в сети
Регистрация: 29.01.2004
Откуда: Питер
Обрыл весь поиск но никак не могу найти принципиальную схему (это та на которой все элементы, которые на плате распаяны, показаны) инфракрасного датчика движения(это которые в охранных системах применяются). Может у кого есть или просто ссылку дадите. Очень нужно, помогите
:weep:

_________________
В сортире лучше быть юзером, чем админом...



Партнер
 

Member
Статус: Не в сети
Регистрация: 02.06.2004
Откуда: 97RUS
Sid Manson Хе-хе-хе.. :) дубль два..
Это смотрел? Эту схему видел?

_________________
INTEGRAted man


 

Member
Статус: Не в сети
Регистрация: 29.01.2004
Откуда: Питер
Yamamoto
очень приятно!!!
Yamamoto писал(а):
Это смотрел?

ага, но немного не то. К тому же питание от 220 В а мне желательно от 12В (желательно батареек)
Yamamoto писал(а):
Эту схему видел?

уххх! но она тоже на 220 :weep:

_________________
В сортире лучше быть юзером, чем админом...


 

Member
Статус: Не в сети
Регистрация: 02.06.2004
Откуда: 97RUS
Sid Manson писал(а):
уххх! но она тоже на 220

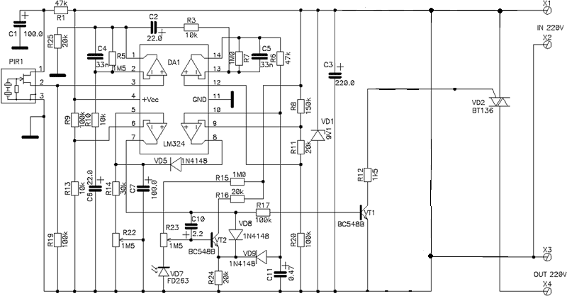
Охо-хо... :) Это одна и та же схема, просто я дал описание и принципиальную схему отдельно. :)
На этой схеме есть гасящий конденсатор С9. :) И еще стабилитрон VD1 на 9В. Так что питание схемы уже не более 9. Если нужно - отбрасывай правую часть схемы начиная с R2 и получай схему "на батарейках" :)

_________________
INTEGRAted man


 

Member
Статус: Не в сети
Регистрация: 29.01.2004
Откуда: Питер
Yamamoto писал(а):
отбрасывай правую часть схемы начиная с R2 и получай схему "на батарейках"

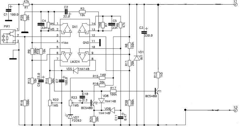
сделал вот ТАК. Поправь если не правильно. Не очень понял как нужно соединить если убрать VD2, R12, VT1 ?

_________________
В сортире лучше быть юзером, чем админом...


 

Member
Статус: Не в сети
Регистрация: 02.06.2004
Откуда: 97RUS
Sid Manson писал(а):
Поправь если не правильно.

Неправильно. Если не нужна сеть 220В, то VD2 и все 220 вход/выход не нужны. Питание к кондеру С3.
Да, и кстати, в твоей схеме 220В - КЗ. ;)
Добавлено спустя 1 минуту, 20 секунд
Sid Manson писал(а):
Не очень понял как нужно соединить если убрать VD2, R12, VT1

VT1 коммутирует нагрузку.
Для чего ты схему делаешь?

_________________
INTEGRAted man


 

Member
Статус: Не в сети
Регистрация: 29.01.2004
Откуда: Питер
Yamamoto писал(а):
Для чего ты схему делаешь?

мне нужна схема обыкновенного пассивного инфракрасного датчика движения работающего от батареек (не сильно навороченная всякими прибамбасами типа выдачи тревоги при открытии корпуса и все такое).
В схеме еще есть подстроечне резисторы (для данной схемы они нужны, а мне нет... думаю схему слишком засадно переделывать имхо)

_________________
В сортире лучше быть юзером, чем админом...


 

Member
Статус: Не в сети
Регистрация: 02.06.2004
Откуда: 97RUS
Sid Manson писал(а):
мне нужна схема обыкновенного пассивного инфракрасного датчика движения

ЧТО нужно сделать в случае срабатывания схемы? Вот в зависимости от этого и нужно решать, что делать с R12, VT1.

_________________
INTEGRAted man


 

Member
Статус: Не в сети
Регистрация: 29.01.2004
Откуда: Питер
ну при срабатывании схемы она должна подавать сигнал (по идее схема должна состоять: операционный усилитель, пороговая схема(2 пороговых элемента), ждущий мультивибратор, шифратор) так вот схема не должна работать (полностью вся) когда нет тревоги, а когда есть, то она включается и формирует какой-то сигнал на выходе (который идет на передатчик(встроенный в этото же ПИР извещатель) и по радиоканалу передается на контрольную панель) вот вроде так

_________________
В сортире лучше быть юзером, чем админом...


 

Member
Статус: Не в сети
Регистрация: 02.06.2004
Откуда: 97RUS
Sid Manson писал(а):
так вот схема не должна работать (полностью вся) когда нет тревоги, а когда есть, то она включается и формирует какой-то сигнал на выходе

Приведенная мной схема так и работает. R12 нужно подсоединить к питанию, тогда при тревоге на коллекторе VT1 будет низкий уровень, при отсутствии - высокий. (ТТЛ уровни) Ну, а с передатчиком я тебе вряд ли помогу, не спец. Впрочем, типовых схем тоже предостаточно.

_________________
INTEGRAted man


 

Member
Статус: Не в сети
Регистрация: 29.01.2004
Откуда: Питер
Yamamoto
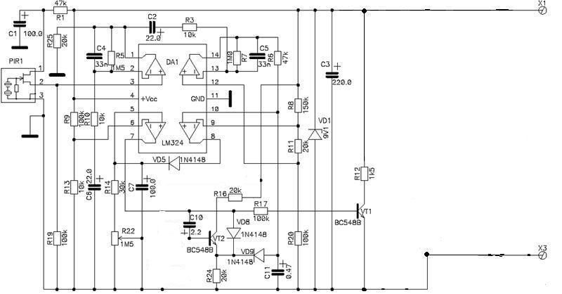
ВОТ вроде переделал (правильно?) но ведь мне не нужны элементы VD7, R22, R23, как соединить без них? Еще помоги плиз описать эту схему структурной (ну то есть блоками)

_________________
В сортире лучше быть юзером, чем админом...


 

Member
Статус: Не в сети
Регистрация: 02.06.2004
Откуда: 97RUS
Sid Manson Вроде правильно.
Сигнал снимается с коллектора VT1.
1. датчик.
2. предусиление, 1 часть DA1.
3. дифф. цепочка С2, R3.
4. еще усиление, остальные части DA1.
5. R22 - настраивает время срабатывания с момента последнего "шухера".
6. Про VT2 и его обвязку - почитай на сайте-источнике.

_________________
INTEGRAted man


 

Member
Статус: Не в сети
Регистрация: 29.01.2004
Откуда: Питер
а зачем фотодиод VD7 и R23 мне ведь они не нужны? Если я сделаю схему без них то можно ТАК
но только не очень понял нужен ли вообще VT2(читал описание но он вроде нужен для фотодиода только, как и конденсатор С10) в этом случае и если нужен то правильно ли он сейчас у меня на схеме или нужно переделать?А если нет то как правильно должна выглядеть схема чистого ИК датчика без фотодиода и ему сопутствующих элементов

_________________
В сортире лучше быть юзером, чем админом...


 

Member
Статус: Не в сети
Регистрация: 02.06.2004
Откуда: 97RUS
Sid Manson Понимаешь, просто так резать отдельные элементы не получится, схема просто не будет работать. Еще раз говорю, почитай на сайте описание работы схемы, там все очень подробно расписано, что к чему. К тому же, какой смысл резать схему и заниматься ее наладкой, когда тебе уже дана гарантированно РАБОЧАЯ схема? Проще спаять схему чуть сложнее, чем "упрощать" ее, а потом заново налаживать.
Самому переделывать эту схему счас просто времени нету.

_________________
INTEGRAted man


 

Member
Статус: Не в сети
Регистрация: 29.01.2004
Откуда: Питер
Yamamoto да я понимаю, но сложно будет преподу объяснить почему у меня в схеме ИК ихвещателя стоит фотодиод... даже не знаю, что делать :insane:

_________________
В сортире лучше быть юзером, чем админом...


 

Member
Статус: Не в сети
Регистрация: 29.01.2004
Откуда: Питер
Yamamoto
Что то совсем запутался! На моей последней схеме всего 2 выхода (ну лопустим это информационные выходы) А где тогда должны быть еще два под питание? Помоги пожалуйста :?:

_________________
В сортире лучше быть юзером, чем админом...


 

Member
Статус: Не в сети
Регистрация: 29.01.2004
Откуда: Питер
Нашел вот другую схемку ТУТ
там еще снизу PDF (чтобы скачать PDF нажмите "View Product Documentation") я в английском не очень силен, поэтому не понял для чего там (в PDF на последней схеме надпись Daylight Sensitivity)? Вроде это схема датчика который мне нужен(пассивный инфракрасный датчик движения)? (кто с английским на ТЫ гляньте плиз)

_________________
В сортире лучше быть юзером, чем админом...


Показать сообщения за:  Поле сортировки  
Начать новую тему Новая тема / Ответить на тему Ответить  Сообщений: 17 
-

Часовой пояс: UTC + 3 часа


Кто сейчас на конференции

Сейчас этот форум просматривают: нет зарегистрированных пользователей и гости: 13


Вы не можете начинать темы
Вы не можете отвечать на сообщения
Вы не можете редактировать свои сообщения
Вы не можете удалять свои сообщения
Вы не можете добавлять вложения

Перейти:  
Создано на основе phpBB® Forum Software © phpBB Group
Русская поддержка phpBB | Kolobok smiles © Aiwan